Spotify Python Analysis
This project analyzes data from over 30,000 Spotify songs using Python.
This project analyzes data from over 30,000 Spotify songs using Python.
Analyzing Retail data.
Practicing joins across multiple tables.
Exploratory Walmart data analysis. Discovered key trends in sales patterns.
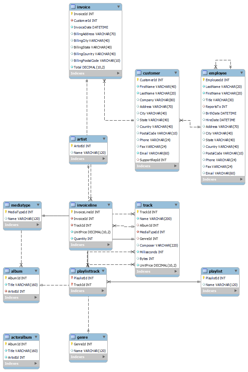
A group project in BTA 415 SQL where we presented a business case on a dental business and how they could improve their business processes by digitizing their data collection using SQL and presenting our solution. Individual contribution: Created the database and the SQL query code.
Portland, Oregon